Embed presentation
Download to read offline



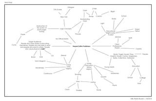
To begin this process I worked to better understand the brand. I explored the brand via mind map and determined pathways for logo and aesthetic pathways that could be pursued. Inspiration from books, fire & water (their original logo), book binding, and the two cities the publishing agencies were founded in.


